-
실업급여는 실직을 하고 재취업 활동을 하는 동안 금전적으로 힘들지 않게 지원을 해주는 제도입니다. 하지만 실업급여를 받기 위해선 몇 가지 조건에 부합돼야 합니다 실업급여를 받기 위해 꼭 알아야 할 필수 조건과 신청방법, 지급 기간, 지급액 계산 방법 등에 대해 알아보겠습니다.
실업급여 신청이 처음인 분들이 실업급여 지급을 받기 위한 절차 등을 이해하는데 도움이 되도록 내용을 정리해 보았으니 꼭 참고해 보시기 바랍니다.

실업급여 받기 필수 조건과 간편한 신청 가이드 목차
1. 실업급여란
실업급여란 고용보험에 가입된 근로자가 퇴사 후 다시 취업하기 위해 활동하는 동안, 생활안정을 지원하기 위해 기존에 받던 급여의 일부를 지급해 주는 제도를 말합니다.
말하자면 실업이라는 보험사고가 발생했을 때 취업하지 못한 기간 동안 실업자가 재취업을 위해 적극적으로 노력한 것이 확인이 되면 지원을 받을 수 있는 제도입니다.
2. 실업급여의 구성
실업급여 지급은 구직급여와 취업촉진수당 두 가지로 나누어집니다.
구직급여
실업으로 수입이 없어진 근로자가 다시 재취업을 하기 위해 구직활동을 하는데 생계를 안정적으로 이어나갈 수 있도록 돕기 위해 지급합니다. 이 구직급여로 구직을 위한 자격증공부나 생계유지를 위한 비용 등으로 사용할 수 있습니다.
취업촉진수당
취업촉진수당은 4가지로 분류할 수 있습니다.
- 조기 재취업 수당:실업급여를 받는 자격을 가진 사람이(수급자격자) 구직급여를 받을 수 있는 기간이 절반 남은 상태에서 재취업을 하게 된 경우 잔금의 일정 부분을 지급하는 급여
- 직업능력 개발수당:직업훈련을 받는 경우에 그 직업 능력 개발훈련을 받는 동안에 대해 받는 실업 급여
- 이주비:취업이나 훈련을 하기 위해 이사를 해야 하는 경우 지급되는 실업급여
- 광역 구직활동비:구직활동을 위해 방문하는 사업장까지의 거리가 250km가 넘는 거리를 이동했을 때 받는 실업급여



실업급여 받기 필수 조건과 간편한 신청 가이드 3. 실업급여 조건
실업급여를 받기 위한 조건은 다음과 같습니다.
- 고용보험 가입 기간:실업급여를 받기 위해선 퇴직일로부터 거슬러 올라가 1년 6개월 동안 최소 180일 이상 고용보험에 가입되어 있어야 합니다. (초단기 근로자의 경우는 24개월)
- 정당한 이직 사유: 실업급여를 받으려면 회사를 떠나는 것이 정당한 사유로 인해 이루어져야 합니다. 예를 들어, 회사 측에서의 정리 해고, 권고사직, 계약 만료, 정년퇴직 등이 이에 해당합니다.
- 신청 기간과 실업 상태: 퇴직 다음 날부터 1년 이내에 실업급여를 신청과 수급을 해야 하며, 재취업 의사와 능력은 있지만 현재는 실업 상태여야 합니다.
- 출퇴근 시간문제: 직장과 집 사이의 왕복 출퇴근 시간이 3시간을 초과하는 경우, 예를 들어 다른 지역으로의 발령 등으로 인해 퇴직을 결정한 경우도 실업급여의 대상이 될 수 있습니다.
이러한 조건들에 해당하는 경우, 실업급여를 신청할 수 있으며, 좀 더 정확한 자격 여부는 관련 기관에 문의하여 확인하는 것이 가장 좋습니다.
4. 신청 전 꼭 체크해야 할 것
실업급여를 신청하기 전에 확인하고, 체크해야 하는 것들이 있습니다.
고용보험 상실 신고 확인
퇴사를 하면, 다음 달 15일 이내에 4대 보험 상실 신고가 완료되어야 합니다. 그렇기에 실업급여 신청 전에 이 신고가 완료되었는지 확인이 필요합니다. 상실신고 완료 여부는 근로복지공단의 고용·산재보험 토털서비스 홈페이지에서 고용보험 자격 이력 내역을 확인하시면 됩니다.
이직확인서 처리 절차
실업급여를 받기 위해서는 피보험자 이직확인서가 필요합니다. 이 이직확인서는 신청자의 수급자격을 확인하기 위한 중요한 문서입니다. 혹시라도 서류가 처리되지 않았다면, 전 직장에 처리요청하거나 고용센터에서 가인정을 받아야 합니다.
워크넷 구직신청 필수
실업급여는 적극적으로 일자리를 찾고자 하는 실직자를 위한 것입니다. 그렇기 때문에 구직활동을 하고 있다는 인정을 받기 위해서는 고용노동부의 워크넷 홈페이지에서 구직신청을 해야 합니다.(이력서 작성이나 채용 공고에 지원하기 등)
이러한 단계들은 모두 실업급여를 원활하게 받기 위한 필수적인 절차이니, 각 단계를 꼼꼼히 확인하고 진행하시기 바랍니다.



실업급여 받기 필수 조건과 간편한 신청 가이드 5. 실업급여 신청방법
실업급여는 일을 그만둔 후 1년 이내에 꼭 신청을 해야 합니다. 퇴직한 다음 날부터 1년이 지나면 실업급여를 받을 수 있는 자격이 사라져서 보험가입기간에 따른 소정급여가 남아 있더라도 받을 수 없게 됩니다.
그러니 퇴직 후 바로 가까운 고용센터에 가서 실업을 신고하고 실업급여 수급자격인정신청을 하시기 바랍니다.
실업인터넷을 통한 구직신청을 한 후 신분증을 가지고 관할 고용센터를 방문해 실업급여 신청자 취업지원 설명회에 참석해야 합니다(온라인 교육수강 가능)
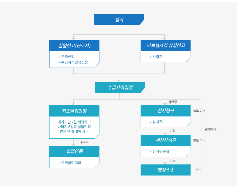
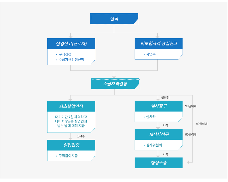
실업급여신청 및 인정절차
- 퇴직하시면 고용센터를 방문해 실업을 신고하고, 실업급여를 받기 위한 절차를 시작하세요.
- 워크넷(www.work.go.kr)에서 온라인으로 구직신청을 먼저 해주세요.
- 고용센터에 방문할 때 신분증을 꼭 지참하시고, 취업지원 설명회에 참석하세요. 온라인으로도 설명회를 들을 수 있습니다.
- 취업지원설명회에 따라서 수급자격 인정신청서와 재취업 활동 계획서를 작성하여 제출합니다.
- 이후 개별 상담을 받고, 수급자격 인정여부는 접수 후 약 2주 안에 통보받으실 수 있습니다.
★워크넷으로 구직을 등록하고 방문 시에는 구직표 작성시간 및 워크넷 활동교육을 면제받을 수 있습니다.
인터넷으로 실업급여 신청서 작성하는 방법은 아래로 이동하시면 상세히 나와 있습니다.
실업급여 진행절차

출처-고용노동실업급여 받기 필수 조건과 간편한 신청 가이드부 6. 실업급여 지급액
구직급여는 퇴직(이직) 당시의 연령과 고용보험 가입기간에 따라 120~270일 범위 안에서 퇴직(이직) 하기 전 3개월 동안 받았던 평균임금의 60%를 지급합니다. 연령과 보험기간에 따른 소정급여일수 확인은 아래 링크를 참고하세요.
실업급여는 상한액과 하한액이 정해져 있습니다. 아무리 근무할 때 급여를 많이 받았다 하더라도 받을 수 있는 최대는 하루 6만 6000원으로 정해져 있으며 소득이 적었던 경우라도 하한액이 특정금액이상으로 정해져 있습니다.
상한액
- 하루 최대 6만 6000원
하한액은 노동시간에 따라 달라집니다.(최저임금액의 80%)
- 8시간 이상근무:6만 1,658원
- 7시간 이상근무:5만 3,872원
- 6시간 이상근무:4만 6,176원
- 5시간 이상근무:3만 8,430원
- 4시간 이하근무:3만 784원
실업급여 계산법 실업급여 지급액= 퇴직전 3개월 동안의 1일 평균 임금×60%×실업급여 지급일수 7. 실업인정이란?
실업급여를 받기 위해서는 수급자가 1주~ 4주마다 고용센터에 방문해서 자신이 적극적으로 일자리를 찾고 있다는 것을 보여줘야 합니다. (최초 실업인정은 실업신고일로부터 2주 후)
예외적으로 취업 가능성이나 컴퓨터 활용 능력 등을 감안하여 온라인 실업 인정 대상자로 선정된 경우, '고용보험 홈페이지' 또는 '모바일 앱'을 통해 공인 인증서로 실업 인정을 신청할 수 있습니다.
이 경우에는, 실업 인정일 당일 오후 5시까지 신청서를 전송하면, 이후 고용센터 담당자의 실업 인정을 통해 구직 급여를 수령할 수 있습니다.
이상으로 실업급여에 대하여 알아보았는데요. 좀 더 자세한 내용과 궁금한 사항들은 고용노동부나 고용보험 등을 통해 확인하실 수 있습니다.
- 고용노동부 고객상담센터:☎국번 없이 1350 (평일오전 9시부터~오후 6시까지)
'생활정보' 카테고리의 다른 글
2023 평창고랭지 김장축제 참가 신청 및 행사 알아보기 (0) 2023.10.28 유튜브 동영상 다운로드 방법 알아보기 (0) 2023.10.27 비디오테이프 디지털변환서비스 및 체험행사 신청하세요. (0) 2023.10.19 등유 1드럼에 얼마일까? 최저가 조회 (0) 2023.10.15 건강보험 환급금 3300억 원 찾아가세요! (0) 2023.10.14
